July 2025 - Electronics circuits Hookup - Made Easy

Breaking

Unlock the secrets to flawless electronic circuit assembly! This blog reveals three golden steps to build schematics with precision, perfect for beginners and pros looking to elevate their electronics projects.

Saturday, July 26, 2025

How to build 12 V transformerless power supply circuit

Wednesday, July 23, 2025

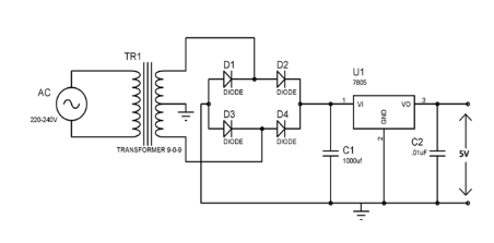
How to build Mobile Charger Circuit at home?

Friday, July 11, 2025

±12V dual power supply using 12V/1W Zener diodes.